教育部代码:12616
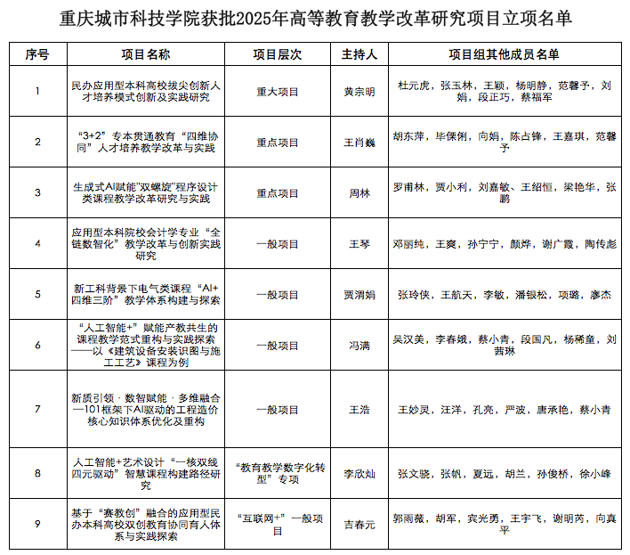
近日,重庆市教委发布了《关于公布2025年高等教育(本科)教学改革研究项目评选结果的通知》(渝教高函〔2025〕48号)文件,学校申报的9个项目全部获批,包括重大项目 1 项,重点项目 2 项,一般项目 4 项,教育教学数字化转型专项项目 1 项,“互联网 +” 一般项目 1 项,立项数量和质量均较往年有所提升。 本次获批项目涉及多个专业领域,聚焦教学改革前沿问题,包括教学模式创新、课程体系优化、实践能力培养、数字化教学转型等方向,充分体现了学校教师在教育教学改革中的积极探索。近年来,学校通过完善教改激励机制、搭建教师发展平台、加强教学成果培育等措施,持续推动教学研究与实践创新。此次多个项目获市级立项,既是对学校教师教研能力的认可,也展现了学校在应用型人才培养改革中的阶段性成效。 下一步,学校将强化项目过程管理,促进优秀成果转化,并以此为契机,进一步深化教育教学改革,优化人才培养模式,为加快建设特色鲜明的高水平应用型大学提供有力支撑。(传媒中心 张学强/编辑)