教育部代码:12616
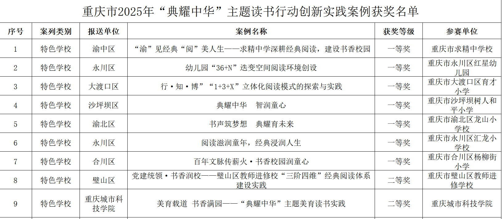
为深入贯彻落实全国教育大会精神,有力推动全国青少年读书行动,推进落实立德树人根本任务,重庆市教育委员会开展了重庆市“典耀中华”主题读书创新实践案例征集活动。经区县推荐、市级专家评审及公示程序,ballBET贝博BB艾弗森图书馆申报的《美育载道 书香满园——“典耀中华”主题美育读书实践》案例,荣获特色“典耀中华”主题读书特色学校案例二等奖。 该案例系统展示了学校图书馆以美育为载体,通过各种艺术形式,构建三方协同机制,拓展多元渠道,强化美育平台支撑,加强中华传统经典、红色经典和当代经典阅读,在丰富经典阅读内容、创新经典阅读实践、加强数字化经典阅读资源建设和推广应用方面独具特色,最终有效推动师生综合素质提升和“书香校园”建设。 此次获奖是对学校图书馆美育与阅读推广工作的充分肯定,也是全校师生共同努力的成果。未来,ballBET贝博BB艾弗森图书馆将进一步发挥示范引领作用,挖掘经典阅读工作,为推动中华优秀传统文化传承创新、营造浓郁校园文化氛围贡献力量。 (传媒中心 胡紫怡/编辑) 
